A História de Portugal medieval é marcada pela construção da... Mostrar mais
Cadastre-se para ver o conteúdoÉ grátis!
Acesso a todos os documentos
Melhore suas notas
Junte-se a milhões de estudantes
Knowunity AI
Disciplinas
Triangle Congruence and Similarity Theorems
Triangle Properties and Classification
Linear Equations and Graphs
Geometric Angle Relationships
Trigonometric Functions and Identities
Equation Solving Techniques
Circle Geometry Fundamentals
Division Operations and Methods
Basic Differentiation Rules
Exponent and Logarithm Properties
Mostrar todos os tópicos
Human Organ Systems
Reproductive Cell Cycles
Biological Sciences Subdisciplines
Cellular Energy Metabolism
Autotrophic Energy Processes
Inheritance Patterns and Principles
Biomolecular Structure and Organization
Cell Cycle and Division Mechanics
Cellular Organization and Development
Biological Structural Organization
Mostrar todos os tópicos
Chemical Sciences and Applications
Atomic Structure and Composition
Molecular Electron Structure Representation
Atomic Electron Behavior
Matter Properties and Water
Mole Concept and Calculations
Gas Laws and Behavior
Periodic Table Organization
Chemical Thermodynamics Fundamentals
Chemical Bond Types and Properties
Mostrar todos os tópicos
European Renaissance and Enlightenment
European Cultural Movements 800-1920
American Revolution Era 1763-1797
American Civil War 1861-1865
Global Imperial Systems
Mongol and Chinese Dynasties
U.S. Presidents and World Leaders
Historical Sources and Documentation
World Wars Era and Impact
World Religious Systems
Mostrar todos os tópicos
Classic and Contemporary Novels
Literary Character Analysis
Rhetorical Theory and Practice
Classic Literary Narratives
Reading Analysis and Interpretation
Narrative Structure and Techniques
English Language Components
Influential English-Language Authors
Basic Sentence Structure
Narrative Voice and Perspective
Mostrar todos os tópicos
4,111
•
Atualizado Apr 7, 2026
•
Maria Oliveira
@mariaoliv_lvsq9
A História de Portugal medieval é marcada pela construção da... Mostrar mais























































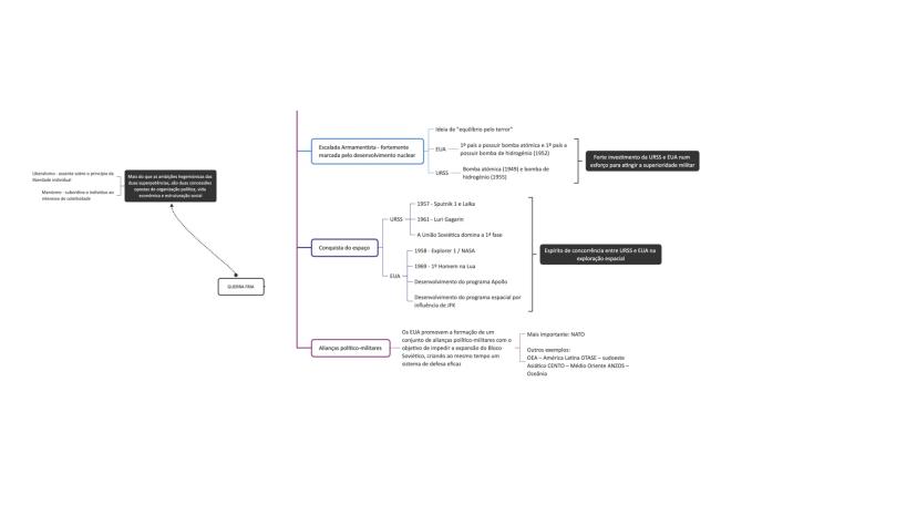
O exame de História A abrange três anos letivos com conteúdos específicos:
Para o 10º ano, o foco está no dinamismo civilizacional europeu dos séculos XIII e XIV, incluindo a identidade europeia e a formação de Portugal como reino cristão.
No 11º ano, estudamos a Europa dos séculos XVII e XVIII (estados absolutos vs. parlamentares), as dinâmicas económicas do período, a modernidade europeia e a civilização industrial.
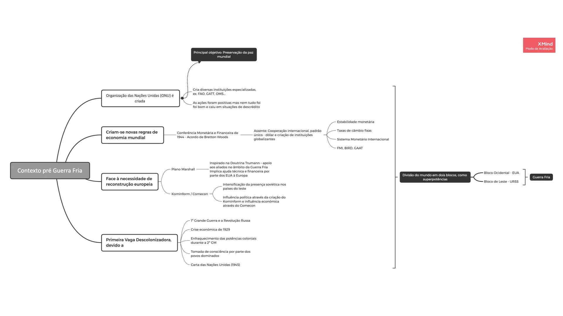
O 12º ano concentra-se nas transformações do século XX: as crises e tensões da primeira metade, o mundo pós-Segunda Guerra Mundial, e as transformações geopolíticas mais recentes, incluindo Portugal no contexto internacional.
Dica útil: Organiza o estudo por módulos e marca cada tópico quando o dominares. Isto permite-te ter uma visão clara do teu progresso!

A Europa medieval era um espaço politicamente fragmentado mas unido pelo Cristianismo. Após o Édito de Milão, o cristianismo tornou-se oficial no Império Romano e permaneceu como fator unificador mesmo após o seu colapso.
O poder religioso ganhou supremacia com o Papa Gregório, que reorganizou a Igreja e estabeleceu uma rígida hierarquia que acabou por se impor aos poderes monárquicos. O direito canónico prevalecia como base jurídica em toda a cristandade.
A fragmentação política originou várias estruturas de poder:
Atenção! As comunas livres representaram uma importante rutura com a rigidez feudal, criando novos modelos de organização social através de cartas comunais que estabeleciam direitos e deveres dos habitantes das cidades.

A formação de Portugal resultou de um complicado processo militar e diplomático iniciado por D. Henrique e continuado por Afonso Henriques. Após a vitória na Batalha de S. Mamede (1128), Afonso Henriques prosseguiu com a política de autonomia e expansão territorial.
O reconhecimento internacional do reino veio em duas fases: primeiro com a Conferência de Zamora (1143), onde Afonso VII reconheceu o título de Rei de Portugal, e depois com a Bula Manifestis Probatum (1179), quando o Papa legitimou o reino.
A reconquista cristã avançou por fases:
As fronteiras definitivas foram estabelecidas através de dois tratados fundamentais: o Tratado de Badajoz (1267), que resolveu disputas sobre terras algarvias, e o Tratado de Alcanices (1297), que fixou as fronteiras que conhecemos hoje.
Curiosidade: Portugal é um dos países com as fronteiras mais antigas e estáveis da Europa, praticamente inalteradas desde o século XIII!

No Portugal medieval, predominava uma forte tradição rural organizada em senhorios, especialmente no norte do país. Estes senhorios eram propriedades fundiárias de grande extensão onde uma entidade eclesiástica ou nobre exercia poder sobre a terra e os homens.
Os senhorios tinham diferentes origens:
O poder senhorial incluía importantes imunidades: isenção de encargos devidos à Coroa, direito ao exercício do poder senhorial (comando, punição e coação) e proibição da entrada de funcionários régios no território.
A exploração económica baseava-se na agricultura, dividida entre:
As comunidades rurais apresentavam diferentes níveis de dependência, desde herdadores (pequenos proprietários livres) até escravos, passando por colonos, servos e assalariados.
Importante! A relação feudovassálica constituía a base social, estabelecendo laços de proteção e obediência entre suserano e vassalo, fundamentando todo o sistema feudal.

As vilas e cidades concelhias representavam um novo modelo de organização que contrastava com o mundo rural. Os reis concediam liberdades económicas e administrativas para atrair população e estimular novas atividades urbanas.
Um concelho era uma comunidade urbana formada por homens livres e dotada de autonomia administrativa, instituída por uma carta de foral. Além disso, as cartas de feira concediam privilégios para a organização de feiras francas, isentando de encargos os produtos e protegendo comerciantes e mercadorias.
O espaço citadino medieval era definido por:
A sociedade concelhia dividia-se em grupos:
Repara nisto! A principal diferença entre o país urbano e o rural estava na liberdade - enquanto nas cidades predominava a autonomia administrativa, no campo as relações de dependência dos camponeses em relação aos senhores eram muito mais rígidas.

Inicialmente, Portugal funcionou como uma monarquia feudal, mas à medida que a nação se consolidava, surgiu a necessidade de modernizar as instituições e separar o interesse nacional do privado.
Esta evolução refletiu-se nas instituições de apoio ao rei:
O processo de centralização do poder real pode ser dividido em duas fases:
Os monarcas usaram diferentes estratégias para limitar o poder dos senhores:
Ponto importante! D. Afonso II iniciou as reformas administrativas com os registos de chancelaria, confirmações gerais e criação de notários e tabeliães. D. Afonso III continuou este processo reorganizando a justiça régia, fortalecendo assim o poder central.
















































O nosso companheiro de aprendizagem com IA foi especificamente criado para as necessidades dos estudantes. Com base nos milhões de conteúdos que temos na plataforma, podemos fornecer respostas verdadeiramente significativas e relevantes para os estudantes. Mas não se trata apenas de respostas, o companheiro foca-se mais em guiar os estudantes através dos seus desafios diários de aprendizagem, com planos de estudo personalizados, quizzes ou conteúdos no chat e 100% de personalização baseada nas habilidades e desenvolvimentos do estudante.
Pode descarregar a aplicação na Google Play Store e na Apple App Store.
Sim, tem acesso gratuito ao conteúdo da aplicação e ao nosso companheiro de IA. Para desbloquear determinadas funcionalidades da aplicação, pode adquirir o Knowunity Pro.
App Store
Google Play
A App é muito fácil de usar e está nem organizada. Encontrei tudo o que estava à procura até agora e consegui aprender muito com as apresentações! Vou usar a app para um trabalho escolar! E claro que também me ajuda muito como inspiração.
João S
utilizador iOS
Esta app é realmente incrível. Há tantas anotações de estudo e ajuda [...]. A minha disciplina problemática é Francês, por exemplo, e a app tem muitas opções de ajuda. Graças a esta app, melhorei o meu Francês. Eu recomendo a qualquer pessoa.
Sara C.
utilizadora Android
Uau, estou realmente impressionado. Acabei de experimentar o app porque o vi anunciado muitas vezes e fiquei absolutamente surpreso. Este app é A AJUDA que você quer para a escola e, acima de tudo, oferece tantas coisas, como exercícios e folhas de fatos, que têm sido MUITO úteis para mim pessoalmente.
Ana
utilizadora iOS
Eu costumava ter dificuldade para completar os meus trabalhos a tempo até descobrir a Knowunity, que não só facilita o upload do meu próprio conteúdo, mas também oferece ótimos resumos que tornam o meu trabalho mais rápido e eficiente.
Tomás R
utilizador iOS
Sempre foi um desafio encontrar todas as informações importantes para os meus trabalhos – desde que comecei a usar a Knowunity, posso simplesmente fazer upload do meu conteúdo e aproveitar os resumos dos outros, o que me ajuda muito com a organização.
Luísa M
utilizadora Android
Eu frequentemente sentia que não tinha uma visão geral suficiente ao estudar, mas desde que comecei a usar o Knowunity, isso não acontece mais – faço upload do meu conteúdo e encontro sempre resumos úteis na plataforma, o que torna meu aprendizado muito mais fácil.
David F
utilizador iOS
O app é simplesmente incrível! Só preciso digitar o tema na barra de pesquisa e recebo a resposta super rápido. Não preciso assistir 10 vídeos no YouTube para entender algo, então economizo meu tempo. Super recomendo!
Marco O
utilizador Android
Na escola eu era péssimo em matemática, mas graças ao app, estou me saindo melhor agora. Sou muito grato por vocês terem criado o app.
André B
utilizador Android
Costumava ser muito difícil reunir todas as informações para minhas apresentações. Mas desde que comecei a usar o Knowunity, só preciso de carregar os meus apontamentos e encontrar resumos incríveis de outros - isso torna meu estudo muito mais eficiente!
Júlia S
utilizadora Android
Estava constantemente stressado com todo o material de estudo, mas desde que comecei a usar a Knowunity, carrego as minhas coisas e vejo os resumos dos outros - isto ajuda-me a gerir tudo melhor e é muito menos stressante.
Marco B
utilizador iOS
OS QUESTIONÁRIOS E CARTÕES DE ESTUDO SÃO TÃO ÚTEIS E ADORO A IA DA Knowunity. TAMBÉM É LITERALMENTE COMO O CHATGPT MAS MAIS INTELIGENTE!! AJUDOU-ME ATÉ COM OS MEUS PROBLEMAS DE RÍMEL!! ASSIM COMO COM AS MINHAS CADEIRAS A SÉRIO! OBVIO 😍😁😲🤑💗✨🎀😮
Sarah L
utilizadora Android
Eu costumava passar horas no Google à procura de materiais escolares, mas agora só carrego as minhas coisas na Knowunity e vejo os resumos dos outros - sinto-me muito mais confiante quando me preparo para testes.
Paulo T
utilizador iOS
A App é muito fácil de usar e está nem organizada. Encontrei tudo o que estava à procura até agora e consegui aprender muito com as apresentações! Vou usar a app para um trabalho escolar! E claro que também me ajuda muito como inspiração.
João S
utilizador iOS
Esta app é realmente incrível. Há tantas anotações de estudo e ajuda [...]. A minha disciplina problemática é Francês, por exemplo, e a app tem muitas opções de ajuda. Graças a esta app, melhorei o meu Francês. Eu recomendo a qualquer pessoa.
Sara C.
utilizadora Android
Uau, estou realmente impressionado. Acabei de experimentar o app porque o vi anunciado muitas vezes e fiquei absolutamente surpreso. Este app é A AJUDA que você quer para a escola e, acima de tudo, oferece tantas coisas, como exercícios e folhas de fatos, que têm sido MUITO úteis para mim pessoalmente.
Ana
utilizadora iOS
Eu costumava ter dificuldade para completar os meus trabalhos a tempo até descobrir a Knowunity, que não só facilita o upload do meu próprio conteúdo, mas também oferece ótimos resumos que tornam o meu trabalho mais rápido e eficiente.
Tomás R
utilizador iOS
Sempre foi um desafio encontrar todas as informações importantes para os meus trabalhos – desde que comecei a usar a Knowunity, posso simplesmente fazer upload do meu conteúdo e aproveitar os resumos dos outros, o que me ajuda muito com a organização.
Luísa M
utilizadora Android
Eu frequentemente sentia que não tinha uma visão geral suficiente ao estudar, mas desde que comecei a usar o Knowunity, isso não acontece mais – faço upload do meu conteúdo e encontro sempre resumos úteis na plataforma, o que torna meu aprendizado muito mais fácil.
David F
utilizador iOS
O app é simplesmente incrível! Só preciso digitar o tema na barra de pesquisa e recebo a resposta super rápido. Não preciso assistir 10 vídeos no YouTube para entender algo, então economizo meu tempo. Super recomendo!
Marco O
utilizador Android
Na escola eu era péssimo em matemática, mas graças ao app, estou me saindo melhor agora. Sou muito grato por vocês terem criado o app.
André B
utilizador Android
Costumava ser muito difícil reunir todas as informações para minhas apresentações. Mas desde que comecei a usar o Knowunity, só preciso de carregar os meus apontamentos e encontrar resumos incríveis de outros - isso torna meu estudo muito mais eficiente!
Júlia S
utilizadora Android
Estava constantemente stressado com todo o material de estudo, mas desde que comecei a usar a Knowunity, carrego as minhas coisas e vejo os resumos dos outros - isto ajuda-me a gerir tudo melhor e é muito menos stressante.
Marco B
utilizador iOS
OS QUESTIONÁRIOS E CARTÕES DE ESTUDO SÃO TÃO ÚTEIS E ADORO A IA DA Knowunity. TAMBÉM É LITERALMENTE COMO O CHATGPT MAS MAIS INTELIGENTE!! AJUDOU-ME ATÉ COM OS MEUS PROBLEMAS DE RÍMEL!! ASSIM COMO COM AS MINHAS CADEIRAS A SÉRIO! OBVIO 😍😁😲🤑💗✨🎀😮
Sarah L
utilizadora Android
Eu costumava passar horas no Google à procura de materiais escolares, mas agora só carrego as minhas coisas na Knowunity e vejo os resumos dos outros - sinto-me muito mais confiante quando me preparo para testes.
Paulo T
utilizador iOS
Maria Oliveira
@mariaoliv_lvsq9
A História de Portugal medieval é marcada pela construção da identidade nacional, consolidação do território e desenvolvimento de estruturas sociais e políticas. Este período fundamental estabeleceu as bases do reino português através de conquistas militares, acordos diplomáticos e organização interna... Mostrar mais

Acesso a todos os documentos
Melhore suas notas
Junte-se a milhões de estudantes
O exame de História A abrange três anos letivos com conteúdos específicos:
Para o 10º ano, o foco está no dinamismo civilizacional europeu dos séculos XIII e XIV, incluindo a identidade europeia e a formação de Portugal como reino cristão.
No 11º ano, estudamos a Europa dos séculos XVII e XVIII (estados absolutos vs. parlamentares), as dinâmicas económicas do período, a modernidade europeia e a civilização industrial.
O 12º ano concentra-se nas transformações do século XX: as crises e tensões da primeira metade, o mundo pós-Segunda Guerra Mundial, e as transformações geopolíticas mais recentes, incluindo Portugal no contexto internacional.
Dica útil: Organiza o estudo por módulos e marca cada tópico quando o dominares. Isto permite-te ter uma visão clara do teu progresso!

Acesso a todos os documentos
Melhore suas notas
Junte-se a milhões de estudantes
A Europa medieval era um espaço politicamente fragmentado mas unido pelo Cristianismo. Após o Édito de Milão, o cristianismo tornou-se oficial no Império Romano e permaneceu como fator unificador mesmo após o seu colapso.
O poder religioso ganhou supremacia com o Papa Gregório, que reorganizou a Igreja e estabeleceu uma rígida hierarquia que acabou por se impor aos poderes monárquicos. O direito canónico prevalecia como base jurídica em toda a cristandade.
A fragmentação política originou várias estruturas de poder:
Atenção! As comunas livres representaram uma importante rutura com a rigidez feudal, criando novos modelos de organização social através de cartas comunais que estabeleciam direitos e deveres dos habitantes das cidades.

Acesso a todos os documentos
Melhore suas notas
Junte-se a milhões de estudantes
A formação de Portugal resultou de um complicado processo militar e diplomático iniciado por D. Henrique e continuado por Afonso Henriques. Após a vitória na Batalha de S. Mamede (1128), Afonso Henriques prosseguiu com a política de autonomia e expansão territorial.
O reconhecimento internacional do reino veio em duas fases: primeiro com a Conferência de Zamora (1143), onde Afonso VII reconheceu o título de Rei de Portugal, e depois com a Bula Manifestis Probatum (1179), quando o Papa legitimou o reino.
A reconquista cristã avançou por fases:
As fronteiras definitivas foram estabelecidas através de dois tratados fundamentais: o Tratado de Badajoz (1267), que resolveu disputas sobre terras algarvias, e o Tratado de Alcanices (1297), que fixou as fronteiras que conhecemos hoje.
Curiosidade: Portugal é um dos países com as fronteiras mais antigas e estáveis da Europa, praticamente inalteradas desde o século XIII!

Acesso a todos os documentos
Melhore suas notas
Junte-se a milhões de estudantes
No Portugal medieval, predominava uma forte tradição rural organizada em senhorios, especialmente no norte do país. Estes senhorios eram propriedades fundiárias de grande extensão onde uma entidade eclesiástica ou nobre exercia poder sobre a terra e os homens.
Os senhorios tinham diferentes origens:
O poder senhorial incluía importantes imunidades: isenção de encargos devidos à Coroa, direito ao exercício do poder senhorial (comando, punição e coação) e proibição da entrada de funcionários régios no território.
A exploração económica baseava-se na agricultura, dividida entre:
As comunidades rurais apresentavam diferentes níveis de dependência, desde herdadores (pequenos proprietários livres) até escravos, passando por colonos, servos e assalariados.
Importante! A relação feudovassálica constituía a base social, estabelecendo laços de proteção e obediência entre suserano e vassalo, fundamentando todo o sistema feudal.

Acesso a todos os documentos
Melhore suas notas
Junte-se a milhões de estudantes
As vilas e cidades concelhias representavam um novo modelo de organização que contrastava com o mundo rural. Os reis concediam liberdades económicas e administrativas para atrair população e estimular novas atividades urbanas.
Um concelho era uma comunidade urbana formada por homens livres e dotada de autonomia administrativa, instituída por uma carta de foral. Além disso, as cartas de feira concediam privilégios para a organização de feiras francas, isentando de encargos os produtos e protegendo comerciantes e mercadorias.
O espaço citadino medieval era definido por:
A sociedade concelhia dividia-se em grupos:
Repara nisto! A principal diferença entre o país urbano e o rural estava na liberdade - enquanto nas cidades predominava a autonomia administrativa, no campo as relações de dependência dos camponeses em relação aos senhores eram muito mais rígidas.

Acesso a todos os documentos
Melhore suas notas
Junte-se a milhões de estudantes
Inicialmente, Portugal funcionou como uma monarquia feudal, mas à medida que a nação se consolidava, surgiu a necessidade de modernizar as instituições e separar o interesse nacional do privado.
Esta evolução refletiu-se nas instituições de apoio ao rei:
O processo de centralização do poder real pode ser dividido em duas fases:
Os monarcas usaram diferentes estratégias para limitar o poder dos senhores:
Ponto importante! D. Afonso II iniciou as reformas administrativas com os registos de chancelaria, confirmações gerais e criação de notários e tabeliães. D. Afonso III continuou este processo reorganizando a justiça régia, fortalecendo assim o poder central.

Acesso a todos os documentos
Melhore suas notas
Junte-se a milhões de estudantes

Acesso a todos os documentos
Melhore suas notas
Junte-se a milhões de estudantes

Acesso a todos os documentos
Melhore suas notas
Junte-se a milhões de estudantes

Acesso a todos os documentos
Melhore suas notas
Junte-se a milhões de estudantes

Acesso a todos os documentos
Melhore suas notas
Junte-se a milhões de estudantes

Acesso a todos os documentos
Melhore suas notas
Junte-se a milhões de estudantes

Acesso a todos os documentos
Melhore suas notas
Junte-se a milhões de estudantes

Acesso a todos os documentos
Melhore suas notas
Junte-se a milhões de estudantes

Acesso a todos os documentos
Melhore suas notas
Junte-se a milhões de estudantes

Acesso a todos os documentos
Melhore suas notas
Junte-se a milhões de estudantes

Acesso a todos os documentos
Melhore suas notas
Junte-se a milhões de estudantes

Acesso a todos os documentos
Melhore suas notas
Junte-se a milhões de estudantes

Acesso a todos os documentos
Melhore suas notas
Junte-se a milhões de estudantes

Acesso a todos os documentos
Melhore suas notas
Junte-se a milhões de estudantes

Acesso a todos os documentos
Melhore suas notas
Junte-se a milhões de estudantes

Acesso a todos os documentos
Melhore suas notas
Junte-se a milhões de estudantes

Acesso a todos os documentos
Melhore suas notas
Junte-se a milhões de estudantes

Acesso a todos os documentos
Melhore suas notas
Junte-se a milhões de estudantes

Acesso a todos os documentos
Melhore suas notas
Junte-se a milhões de estudantes

Acesso a todos os documentos
Melhore suas notas
Junte-se a milhões de estudantes

Acesso a todos os documentos
Melhore suas notas
Junte-se a milhões de estudantes

Acesso a todos os documentos
Melhore suas notas
Junte-se a milhões de estudantes

Acesso a todos os documentos
Melhore suas notas
Junte-se a milhões de estudantes

Acesso a todos os documentos
Melhore suas notas
Junte-se a milhões de estudantes

Acesso a todos os documentos
Melhore suas notas
Junte-se a milhões de estudantes

Acesso a todos os documentos
Melhore suas notas
Junte-se a milhões de estudantes

Acesso a todos os documentos
Melhore suas notas
Junte-se a milhões de estudantes

Acesso a todos os documentos
Melhore suas notas
Junte-se a milhões de estudantes

Acesso a todos os documentos
Melhore suas notas
Junte-se a milhões de estudantes

Acesso a todos os documentos
Melhore suas notas
Junte-se a milhões de estudantes

Acesso a todos os documentos
Melhore suas notas
Junte-se a milhões de estudantes

Acesso a todos os documentos
Melhore suas notas
Junte-se a milhões de estudantes

Acesso a todos os documentos
Melhore suas notas
Junte-se a milhões de estudantes

Acesso a todos os documentos
Melhore suas notas
Junte-se a milhões de estudantes

Acesso a todos os documentos
Melhore suas notas
Junte-se a milhões de estudantes

Acesso a todos os documentos
Melhore suas notas
Junte-se a milhões de estudantes

Acesso a todos os documentos
Melhore suas notas
Junte-se a milhões de estudantes

Acesso a todos os documentos
Melhore suas notas
Junte-se a milhões de estudantes

Acesso a todos os documentos
Melhore suas notas
Junte-se a milhões de estudantes

Acesso a todos os documentos
Melhore suas notas
Junte-se a milhões de estudantes

Acesso a todos os documentos
Melhore suas notas
Junte-se a milhões de estudantes

Acesso a todos os documentos
Melhore suas notas
Junte-se a milhões de estudantes

Acesso a todos os documentos
Melhore suas notas
Junte-se a milhões de estudantes

Acesso a todos os documentos
Melhore suas notas
Junte-se a milhões de estudantes

Acesso a todos os documentos
Melhore suas notas
Junte-se a milhões de estudantes

Acesso a todos os documentos
Melhore suas notas
Junte-se a milhões de estudantes

Acesso a todos os documentos
Melhore suas notas
Junte-se a milhões de estudantes

Acesso a todos os documentos
Melhore suas notas
Junte-se a milhões de estudantes
O nosso companheiro de aprendizagem com IA foi especificamente criado para as necessidades dos estudantes. Com base nos milhões de conteúdos que temos na plataforma, podemos fornecer respostas verdadeiramente significativas e relevantes para os estudantes. Mas não se trata apenas de respostas, o companheiro foca-se mais em guiar os estudantes através dos seus desafios diários de aprendizagem, com planos de estudo personalizados, quizzes ou conteúdos no chat e 100% de personalização baseada nas habilidades e desenvolvimentos do estudante.
Pode descarregar a aplicação na Google Play Store e na Apple App Store.
Sim, tem acesso gratuito ao conteúdo da aplicação e ao nosso companheiro de IA. Para desbloquear determinadas funcionalidades da aplicação, pode adquirir o Knowunity Pro.
98
Ferramentas Inteligentes NOVO
Transforma estes apontamentos em: ✓ 50+ Questões de Prática ✓ Cartões de Estudo Interactivos ✓ Exame Simulado Completo ✓ Esquemas de Ensaio
App Store
Google Play
A App é muito fácil de usar e está nem organizada. Encontrei tudo o que estava à procura até agora e consegui aprender muito com as apresentações! Vou usar a app para um trabalho escolar! E claro que também me ajuda muito como inspiração.
João S
utilizador iOS
Esta app é realmente incrível. Há tantas anotações de estudo e ajuda [...]. A minha disciplina problemática é Francês, por exemplo, e a app tem muitas opções de ajuda. Graças a esta app, melhorei o meu Francês. Eu recomendo a qualquer pessoa.
Sara C.
utilizadora Android
Uau, estou realmente impressionado. Acabei de experimentar o app porque o vi anunciado muitas vezes e fiquei absolutamente surpreso. Este app é A AJUDA que você quer para a escola e, acima de tudo, oferece tantas coisas, como exercícios e folhas de fatos, que têm sido MUITO úteis para mim pessoalmente.
Ana
utilizadora iOS
Eu costumava ter dificuldade para completar os meus trabalhos a tempo até descobrir a Knowunity, que não só facilita o upload do meu próprio conteúdo, mas também oferece ótimos resumos que tornam o meu trabalho mais rápido e eficiente.
Tomás R
utilizador iOS
Sempre foi um desafio encontrar todas as informações importantes para os meus trabalhos – desde que comecei a usar a Knowunity, posso simplesmente fazer upload do meu conteúdo e aproveitar os resumos dos outros, o que me ajuda muito com a organização.
Luísa M
utilizadora Android
Eu frequentemente sentia que não tinha uma visão geral suficiente ao estudar, mas desde que comecei a usar o Knowunity, isso não acontece mais – faço upload do meu conteúdo e encontro sempre resumos úteis na plataforma, o que torna meu aprendizado muito mais fácil.
David F
utilizador iOS
O app é simplesmente incrível! Só preciso digitar o tema na barra de pesquisa e recebo a resposta super rápido. Não preciso assistir 10 vídeos no YouTube para entender algo, então economizo meu tempo. Super recomendo!
Marco O
utilizador Android
Na escola eu era péssimo em matemática, mas graças ao app, estou me saindo melhor agora. Sou muito grato por vocês terem criado o app.
André B
utilizador Android
Costumava ser muito difícil reunir todas as informações para minhas apresentações. Mas desde que comecei a usar o Knowunity, só preciso de carregar os meus apontamentos e encontrar resumos incríveis de outros - isso torna meu estudo muito mais eficiente!
Júlia S
utilizadora Android
Estava constantemente stressado com todo o material de estudo, mas desde que comecei a usar a Knowunity, carrego as minhas coisas e vejo os resumos dos outros - isto ajuda-me a gerir tudo melhor e é muito menos stressante.
Marco B
utilizador iOS
OS QUESTIONÁRIOS E CARTÕES DE ESTUDO SÃO TÃO ÚTEIS E ADORO A IA DA Knowunity. TAMBÉM É LITERALMENTE COMO O CHATGPT MAS MAIS INTELIGENTE!! AJUDOU-ME ATÉ COM OS MEUS PROBLEMAS DE RÍMEL!! ASSIM COMO COM AS MINHAS CADEIRAS A SÉRIO! OBVIO 😍😁😲🤑💗✨🎀😮
Sarah L
utilizadora Android
Eu costumava passar horas no Google à procura de materiais escolares, mas agora só carrego as minhas coisas na Knowunity e vejo os resumos dos outros - sinto-me muito mais confiante quando me preparo para testes.
Paulo T
utilizador iOS
A App é muito fácil de usar e está nem organizada. Encontrei tudo o que estava à procura até agora e consegui aprender muito com as apresentações! Vou usar a app para um trabalho escolar! E claro que também me ajuda muito como inspiração.
João S
utilizador iOS
Esta app é realmente incrível. Há tantas anotações de estudo e ajuda [...]. A minha disciplina problemática é Francês, por exemplo, e a app tem muitas opções de ajuda. Graças a esta app, melhorei o meu Francês. Eu recomendo a qualquer pessoa.
Sara C.
utilizadora Android
Uau, estou realmente impressionado. Acabei de experimentar o app porque o vi anunciado muitas vezes e fiquei absolutamente surpreso. Este app é A AJUDA que você quer para a escola e, acima de tudo, oferece tantas coisas, como exercícios e folhas de fatos, que têm sido MUITO úteis para mim pessoalmente.
Ana
utilizadora iOS
Eu costumava ter dificuldade para completar os meus trabalhos a tempo até descobrir a Knowunity, que não só facilita o upload do meu próprio conteúdo, mas também oferece ótimos resumos que tornam o meu trabalho mais rápido e eficiente.
Tomás R
utilizador iOS
Sempre foi um desafio encontrar todas as informações importantes para os meus trabalhos – desde que comecei a usar a Knowunity, posso simplesmente fazer upload do meu conteúdo e aproveitar os resumos dos outros, o que me ajuda muito com a organização.
Luísa M
utilizadora Android
Eu frequentemente sentia que não tinha uma visão geral suficiente ao estudar, mas desde que comecei a usar o Knowunity, isso não acontece mais – faço upload do meu conteúdo e encontro sempre resumos úteis na plataforma, o que torna meu aprendizado muito mais fácil.
David F
utilizador iOS
O app é simplesmente incrível! Só preciso digitar o tema na barra de pesquisa e recebo a resposta super rápido. Não preciso assistir 10 vídeos no YouTube para entender algo, então economizo meu tempo. Super recomendo!
Marco O
utilizador Android
Na escola eu era péssimo em matemática, mas graças ao app, estou me saindo melhor agora. Sou muito grato por vocês terem criado o app.
André B
utilizador Android
Costumava ser muito difícil reunir todas as informações para minhas apresentações. Mas desde que comecei a usar o Knowunity, só preciso de carregar os meus apontamentos e encontrar resumos incríveis de outros - isso torna meu estudo muito mais eficiente!
Júlia S
utilizadora Android
Estava constantemente stressado com todo o material de estudo, mas desde que comecei a usar a Knowunity, carrego as minhas coisas e vejo os resumos dos outros - isto ajuda-me a gerir tudo melhor e é muito menos stressante.
Marco B
utilizador iOS
OS QUESTIONÁRIOS E CARTÕES DE ESTUDO SÃO TÃO ÚTEIS E ADORO A IA DA Knowunity. TAMBÉM É LITERALMENTE COMO O CHATGPT MAS MAIS INTELIGENTE!! AJUDOU-ME ATÉ COM OS MEUS PROBLEMAS DE RÍMEL!! ASSIM COMO COM AS MINHAS CADEIRAS A SÉRIO! OBVIO 😍😁😲🤑💗✨🎀😮
Sarah L
utilizadora Android
Eu costumava passar horas no Google à procura de materiais escolares, mas agora só carrego as minhas coisas na Knowunity e vejo os resumos dos outros - sinto-me muito mais confiante quando me preparo para testes.
Paulo T
utilizador iOS