地球上の気候は、その土地に住む人々の生活や農業に大きな影響を与えている。ドイツの気候学者ケッペンが作った気候区分を使えば、世界の複雑な気候を5つの主要な気候帯に分けて理解できるよ。
Cadastre-se para ver o conteúdoÉ grátis!
Acesso a todos os documentos
Melhore suas notas
Junte-se a milhões de estudantes
Knowunity AI
Disciplinas
Triangle Congruence and Similarity Theorems
Triangle Properties and Classification
Linear Equations and Graphs
Geometric Angle Relationships
Trigonometric Functions and Identities
Equation Solving Techniques
Circle Geometry Fundamentals
Division Operations and Methods
Basic Differentiation Rules
Exponent and Logarithm Properties
Mostrar todos os tópicos
Human Organ Systems
Reproductive Cell Cycles
Biological Sciences Subdisciplines
Cellular Energy Metabolism
Autotrophic Energy Processes
Inheritance Patterns and Principles
Biomolecular Structure and Organization
Cell Cycle and Division Mechanics
Cellular Organization and Development
Biological Structural Organization
Mostrar todos os tópicos
Chemical Sciences and Applications
Atomic Structure and Composition
Molecular Electron Structure Representation
Atomic Electron Behavior
Matter Properties and Water
Mole Concept and Calculations
Gas Laws and Behavior
Periodic Table Organization
Chemical Thermodynamics Fundamentals
Chemical Bond Types and Properties
Mostrar todos os tópicos
European Renaissance and Enlightenment
European Cultural Movements 800-1920
American Revolution Era 1763-1797
American Civil War 1861-1865
Global Imperial Systems
Mongol and Chinese Dynasties
U.S. Presidents and World Leaders
Historical Sources and Documentation
World Wars Era and Impact
World Religious Systems
Mostrar todos os tópicos
Classic and Contemporary Novels
Literary Character Analysis
Rhetorical Theory and Practice
Classic Literary Narratives
Reading Analysis and Interpretation
Narrative Structure and Techniques
English Language Components
Influential English-Language Authors
Basic Sentence Structure
Narrative Voice and Perspective
Mostrar todos os tópicos
20
•
Atualizado May 13, 2026
•
地球上の気候は、その土地に住む人々の生活や農業に大きな影響を与えている。ドイツの気候学者ケッペンが作った気候区分を使えば、世界の複雑な気候を5つの主要な気候帯に分けて理解できるよ。







君たちが住んでいる日本の気候って、実は世界的に見るとかなり特殊なんだ。気候は長年にわたる気温や降水量の平均的な状態で、天気とは全く別物だよ。
植生は、その土地に生えている植物の集まりのこと。森林、草原、砂漠などがあるけど、これらは気候を映す「鏡」のような存在なんだ。暑くて雨が多ければジャングル、乾燥していれば砂漠になる。
ケッペンの気候区分は、世界をアルファベットで5つに分類する方法で、高校地理の基本中の基本。A(熱帯)、B(乾燥帯)、C(温帯)、D(冷帯)、E(寒帯)に分かれている。
💡 覚えておこう: 樹木が育つかどうかが重要なポイント!A・C・D気候は森林気候、B・E気候は無樹木気候だよ。

一年中暖かいA気候の世界を見てみよう。最寒月の平均気温が18°C以上という条件で、常夏の楽園みたいな場所だ。
**Af(熱帯雨林気候)**はアマゾンや東南アジアに見られる。一年中高温多雨でスコールが降り、熱帯雨林が密生している。ここでは焼畑農業やプランテーションが行われているよ。**Aw(サバナ気候)**は雨季と乾季がはっきりしていて、アフリカの野生動物の宝庫として有名だ。
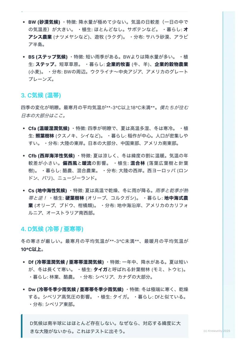
**B気候(乾燥帯)**は降水量が極端に少ない場所。亜熱帯高圧帯の影響で、緯度20-30度付近に分布している。**BW(砂漠気候)**はサハラ砂漠のような極乾燥地域で、**BS(ステップ気候)**は短い雨季がある草原地帯だ。
💡 テスト対策: なぜ乾燥するのか?亜熱帯高圧帯、内陸性、山脈の風下側がキーワードだよ!

日本に住む君たちにとって最も身近なC気候は、最寒月の平均気温が-3°C以上18°C未満で四季の変化が明瞭なのが特徴だ。
**Cfa(温暖湿潤気候)**が日本の大部分を占めている。夏は高温多湿、冬は寒冷で、照葉樹林が発達する。稲作に適していて人口密度が高いのも納得できるよね。**Cfb(西岸海洋性気候)**は西ヨーロッパに見られ、偏西風と暖流の影響で気温の年較差が小さい。
面白いのは**Cs(地中海性気候)**で、夏は高温乾燥、冬に雨が降る。熱帯とは雨季と乾季が逆なんだ!硬葉樹林が発達し、オリーブやブドウの栽培で有名な地中海式農業が行われている。
💡 比較して覚えよう: 同じC気候でも、ローマ(夏乾燥)と東京(夏多雨)では農業も文化も全く違うよ!

北の大地の厳しい世界を見てみよう。D気候は最寒月の平均気温が-3°C未満で、冬の寒さが厳しいのが特徴だ。
**Df(冷帯湿潤気候)**はシベリアやカナダに広がり、タイガと呼ばれる針葉樹林が発達している。モミやトウヒが一面に広がる光景は壮観だよ。Dwは冬がさらに乾燥するタイプで、シベリア高気圧の影響を受けている。
E気候は最暖月の平均気温が10°C未満という極寒の世界。**ET(ツンドラ気候)**では短い夏にコケ類が生え、イヌイットがトナカイの遊牧を行っている。**EF(氷雪気候)**は南極やグリーンランドのように一年中氷と雪に覆われた場所だ。
💡 地理の豆知識: D気候は南半球にほとんどない!対応する緯度に大きな大陸がないからなんだ。

雨温図の読み取り問題は絶対に出るから、手順をマスターしよう!シンガポールを例に見てみると、一年中気温が25°C超えで降水量も多い。これは**Af(熱帯雨林気候)**の典型例だ。
まず気温の線を見てA・C・D・Eを判断し、次に降水量の棒グラフでf・w・sを決める。最後に気温の高さでa・b・cを判断すればOK!
重要な数値は絶対に覚えよう。A気候は最寒月18°C以上、C気候は**-3°C以上18°C未満、D気候は最寒月-3°C未満で最暖月10°C以上、E気候は最暖月10°C**未満だ。
アルファベット2文字目の意味も大切。fは湿潤(乾季なし)、wは冬乾燥、sは夏乾燥を表している。
💡 覚え方のコツ: 気候→植生→農業をセットで覚えよう!Cs→地中海性気候→硬葉樹林→オリーブ・ブドウという流れで記憶に定着するよ。

5つの主要気候帯を表で整理すると、それぞれの特徴がくっきり見えてくる。**熱帯(A)**は一年中高温、**乾燥帯(B)**は降水量不足、**温帯(C)**は四季が明瞭、**冷帯(D)**は冬が厳寒、**寒帯(E)**は一年中寒冷という覚え方でバッチリだ。
植生との関係も重要で、気候が決まれば自然とそこに生える植物も決まってくる。熱帯雨林、砂漠、照葉樹林、針葉樹林、ツンドラという順番で覚えよう。
農業や人々の暮らしも気候と密接に関係している。稲作、牧畜、オリーブ栽培、林業など、それぞれの気候に適応した生活スタイルが発達してきたんだ。
これらの知識を使えば、世界のどこの地域でも気候の特徴や人々の暮らしを予想できるようになる。地理って実は身近で面白い学問なんだよ!
💡 最終チェック: 数値の暗記、雨温図の読み取り手順、気候と植生と農業のセット、この3つができればテストは安心だ!
O nosso companheiro de aprendizagem com IA foi especificamente criado para as necessidades dos estudantes. Com base nos milhões de conteúdos que temos na plataforma, podemos fornecer respostas verdadeiramente significativas e relevantes para os estudantes. Mas não se trata apenas de respostas, o companheiro foca-se mais em guiar os estudantes através dos seus desafios diários de aprendizagem, com planos de estudo personalizados, quizzes ou conteúdos no chat e 100% de personalização baseada nas habilidades e desenvolvimentos do estudante.
Pode descarregar a aplicação na Google Play Store e na Apple App Store.
Sim, tem acesso gratuito ao conteúdo da aplicação e ao nosso companheiro de IA. Para desbloquear determinadas funcionalidades da aplicação, pode adquirir o Knowunity Pro.
App Store
Google Play
A App é muito fácil de usar e está nem organizada. Encontrei tudo o que estava à procura até agora e consegui aprender muito com as apresentações! Vou usar a app para um trabalho escolar! E claro que também me ajuda muito como inspiração.
João S
utilizador iOS
Esta app é realmente incrível. Há tantas anotações de estudo e ajuda [...]. A minha disciplina problemática é Francês, por exemplo, e a app tem muitas opções de ajuda. Graças a esta app, melhorei o meu Francês. Eu recomendo a qualquer pessoa.
Sara C.
utilizadora Android
Uau, estou realmente impressionado. Acabei de experimentar o app porque o vi anunciado muitas vezes e fiquei absolutamente surpreso. Este app é A AJUDA que você quer para a escola e, acima de tudo, oferece tantas coisas, como exercícios e folhas de fatos, que têm sido MUITO úteis para mim pessoalmente.
Ana
utilizadora iOS
Eu costumava ter dificuldade para completar os meus trabalhos a tempo até descobrir a Knowunity, que não só facilita o upload do meu próprio conteúdo, mas também oferece ótimos resumos que tornam o meu trabalho mais rápido e eficiente.
Tomás R
utilizador iOS
Sempre foi um desafio encontrar todas as informações importantes para os meus trabalhos – desde que comecei a usar a Knowunity, posso simplesmente fazer upload do meu conteúdo e aproveitar os resumos dos outros, o que me ajuda muito com a organização.
Luísa M
utilizadora Android
Eu frequentemente sentia que não tinha uma visão geral suficiente ao estudar, mas desde que comecei a usar o Knowunity, isso não acontece mais – faço upload do meu conteúdo e encontro sempre resumos úteis na plataforma, o que torna meu aprendizado muito mais fácil.
David F
utilizador iOS
O app é simplesmente incrível! Só preciso digitar o tema na barra de pesquisa e recebo a resposta super rápido. Não preciso assistir 10 vídeos no YouTube para entender algo, então economizo meu tempo. Super recomendo!
Marco O
utilizador Android
Na escola eu era péssimo em matemática, mas graças ao app, estou me saindo melhor agora. Sou muito grato por vocês terem criado o app.
André B
utilizador Android
Costumava ser muito difícil reunir todas as informações para minhas apresentações. Mas desde que comecei a usar o Knowunity, só preciso de carregar os meus apontamentos e encontrar resumos incríveis de outros - isso torna meu estudo muito mais eficiente!
Júlia S
utilizadora Android
Estava constantemente stressado com todo o material de estudo, mas desde que comecei a usar a Knowunity, carrego as minhas coisas e vejo os resumos dos outros - isto ajuda-me a gerir tudo melhor e é muito menos stressante.
Marco B
utilizador iOS
OS QUESTIONÁRIOS E CARTÕES DE ESTUDO SÃO TÃO ÚTEIS E ADORO A IA DA Knowunity. TAMBÉM É LITERALMENTE COMO O CHATGPT MAS MAIS INTELIGENTE!! AJUDOU-ME ATÉ COM OS MEUS PROBLEMAS DE RÍMEL!! ASSIM COMO COM AS MINHAS CADEIRAS A SÉRIO! OBVIO 😍😁😲🤑💗✨🎀😮
Sarah L
utilizadora Android
Eu costumava passar horas no Google à procura de materiais escolares, mas agora só carrego as minhas coisas na Knowunity e vejo os resumos dos outros - sinto-me muito mais confiante quando me preparo para testes.
Paulo T
utilizador iOS
A App é muito fácil de usar e está nem organizada. Encontrei tudo o que estava à procura até agora e consegui aprender muito com as apresentações! Vou usar a app para um trabalho escolar! E claro que também me ajuda muito como inspiração.
João S
utilizador iOS
Esta app é realmente incrível. Há tantas anotações de estudo e ajuda [...]. A minha disciplina problemática é Francês, por exemplo, e a app tem muitas opções de ajuda. Graças a esta app, melhorei o meu Francês. Eu recomendo a qualquer pessoa.
Sara C.
utilizadora Android
Uau, estou realmente impressionado. Acabei de experimentar o app porque o vi anunciado muitas vezes e fiquei absolutamente surpreso. Este app é A AJUDA que você quer para a escola e, acima de tudo, oferece tantas coisas, como exercícios e folhas de fatos, que têm sido MUITO úteis para mim pessoalmente.
Ana
utilizadora iOS
Eu costumava ter dificuldade para completar os meus trabalhos a tempo até descobrir a Knowunity, que não só facilita o upload do meu próprio conteúdo, mas também oferece ótimos resumos que tornam o meu trabalho mais rápido e eficiente.
Tomás R
utilizador iOS
Sempre foi um desafio encontrar todas as informações importantes para os meus trabalhos – desde que comecei a usar a Knowunity, posso simplesmente fazer upload do meu conteúdo e aproveitar os resumos dos outros, o que me ajuda muito com a organização.
Luísa M
utilizadora Android
Eu frequentemente sentia que não tinha uma visão geral suficiente ao estudar, mas desde que comecei a usar o Knowunity, isso não acontece mais – faço upload do meu conteúdo e encontro sempre resumos úteis na plataforma, o que torna meu aprendizado muito mais fácil.
David F
utilizador iOS
O app é simplesmente incrível! Só preciso digitar o tema na barra de pesquisa e recebo a resposta super rápido. Não preciso assistir 10 vídeos no YouTube para entender algo, então economizo meu tempo. Super recomendo!
Marco O
utilizador Android
Na escola eu era péssimo em matemática, mas graças ao app, estou me saindo melhor agora. Sou muito grato por vocês terem criado o app.
André B
utilizador Android
Costumava ser muito difícil reunir todas as informações para minhas apresentações. Mas desde que comecei a usar o Knowunity, só preciso de carregar os meus apontamentos e encontrar resumos incríveis de outros - isso torna meu estudo muito mais eficiente!
Júlia S
utilizadora Android
Estava constantemente stressado com todo o material de estudo, mas desde que comecei a usar a Knowunity, carrego as minhas coisas e vejo os resumos dos outros - isto ajuda-me a gerir tudo melhor e é muito menos stressante.
Marco B
utilizador iOS
OS QUESTIONÁRIOS E CARTÕES DE ESTUDO SÃO TÃO ÚTEIS E ADORO A IA DA Knowunity. TAMBÉM É LITERALMENTE COMO O CHATGPT MAS MAIS INTELIGENTE!! AJUDOU-ME ATÉ COM OS MEUS PROBLEMAS DE RÍMEL!! ASSIM COMO COM AS MINHAS CADEIRAS A SÉRIO! OBVIO 😍😁😲🤑💗✨🎀😮
Sarah L
utilizadora Android
Eu costumava passar horas no Google à procura de materiais escolares, mas agora só carrego as minhas coisas na Knowunity e vejo os resumos dos outros - sinto-me muito mais confiante quando me preparo para testes.
Paulo T
utilizador iOS
地球上の気候は、その土地に住む人々の生活や農業に大きな影響を与えている。ドイツの気候学者ケッペンが作った気候区分を使えば、世界の複雑な気候を5つの主要な気候帯に分けて理解できるよ。

Acesso a todos os documentos
Melhore suas notas
Junte-se a milhões de estudantes
君たちが住んでいる日本の気候って、実は世界的に見るとかなり特殊なんだ。気候は長年にわたる気温や降水量の平均的な状態で、天気とは全く別物だよ。
植生は、その土地に生えている植物の集まりのこと。森林、草原、砂漠などがあるけど、これらは気候を映す「鏡」のような存在なんだ。暑くて雨が多ければジャングル、乾燥していれば砂漠になる。
ケッペンの気候区分は、世界をアルファベットで5つに分類する方法で、高校地理の基本中の基本。A(熱帯)、B(乾燥帯)、C(温帯)、D(冷帯)、E(寒帯)に分かれている。
💡 覚えておこう: 樹木が育つかどうかが重要なポイント!A・C・D気候は森林気候、B・E気候は無樹木気候だよ。

Acesso a todos os documentos
Melhore suas notas
Junte-se a milhões de estudantes
一年中暖かいA気候の世界を見てみよう。最寒月の平均気温が18°C以上という条件で、常夏の楽園みたいな場所だ。
**Af(熱帯雨林気候)**はアマゾンや東南アジアに見られる。一年中高温多雨でスコールが降り、熱帯雨林が密生している。ここでは焼畑農業やプランテーションが行われているよ。**Aw(サバナ気候)**は雨季と乾季がはっきりしていて、アフリカの野生動物の宝庫として有名だ。
**B気候(乾燥帯)**は降水量が極端に少ない場所。亜熱帯高圧帯の影響で、緯度20-30度付近に分布している。**BW(砂漠気候)**はサハラ砂漠のような極乾燥地域で、**BS(ステップ気候)**は短い雨季がある草原地帯だ。
💡 テスト対策: なぜ乾燥するのか?亜熱帯高圧帯、内陸性、山脈の風下側がキーワードだよ!

Acesso a todos os documentos
Melhore suas notas
Junte-se a milhões de estudantes
日本に住む君たちにとって最も身近なC気候は、最寒月の平均気温が-3°C以上18°C未満で四季の変化が明瞭なのが特徴だ。
**Cfa(温暖湿潤気候)**が日本の大部分を占めている。夏は高温多湿、冬は寒冷で、照葉樹林が発達する。稲作に適していて人口密度が高いのも納得できるよね。**Cfb(西岸海洋性気候)**は西ヨーロッパに見られ、偏西風と暖流の影響で気温の年較差が小さい。
面白いのは**Cs(地中海性気候)**で、夏は高温乾燥、冬に雨が降る。熱帯とは雨季と乾季が逆なんだ!硬葉樹林が発達し、オリーブやブドウの栽培で有名な地中海式農業が行われている。
💡 比較して覚えよう: 同じC気候でも、ローマ(夏乾燥)と東京(夏多雨)では農業も文化も全く違うよ!

Acesso a todos os documentos
Melhore suas notas
Junte-se a milhões de estudantes
北の大地の厳しい世界を見てみよう。D気候は最寒月の平均気温が-3°C未満で、冬の寒さが厳しいのが特徴だ。
**Df(冷帯湿潤気候)**はシベリアやカナダに広がり、タイガと呼ばれる針葉樹林が発達している。モミやトウヒが一面に広がる光景は壮観だよ。Dwは冬がさらに乾燥するタイプで、シベリア高気圧の影響を受けている。
E気候は最暖月の平均気温が10°C未満という極寒の世界。**ET(ツンドラ気候)**では短い夏にコケ類が生え、イヌイットがトナカイの遊牧を行っている。**EF(氷雪気候)**は南極やグリーンランドのように一年中氷と雪に覆われた場所だ。
💡 地理の豆知識: D気候は南半球にほとんどない!対応する緯度に大きな大陸がないからなんだ。

Acesso a todos os documentos
Melhore suas notas
Junte-se a milhões de estudantes
雨温図の読み取り問題は絶対に出るから、手順をマスターしよう!シンガポールを例に見てみると、一年中気温が25°C超えで降水量も多い。これは**Af(熱帯雨林気候)**の典型例だ。
まず気温の線を見てA・C・D・Eを判断し、次に降水量の棒グラフでf・w・sを決める。最後に気温の高さでa・b・cを判断すればOK!
重要な数値は絶対に覚えよう。A気候は最寒月18°C以上、C気候は**-3°C以上18°C未満、D気候は最寒月-3°C未満で最暖月10°C以上、E気候は最暖月10°C**未満だ。
アルファベット2文字目の意味も大切。fは湿潤(乾季なし)、wは冬乾燥、sは夏乾燥を表している。
💡 覚え方のコツ: 気候→植生→農業をセットで覚えよう!Cs→地中海性気候→硬葉樹林→オリーブ・ブドウという流れで記憶に定着するよ。

Acesso a todos os documentos
Melhore suas notas
Junte-se a milhões de estudantes
5つの主要気候帯を表で整理すると、それぞれの特徴がくっきり見えてくる。**熱帯(A)**は一年中高温、**乾燥帯(B)**は降水量不足、**温帯(C)**は四季が明瞭、**冷帯(D)**は冬が厳寒、**寒帯(E)**は一年中寒冷という覚え方でバッチリだ。
植生との関係も重要で、気候が決まれば自然とそこに生える植物も決まってくる。熱帯雨林、砂漠、照葉樹林、針葉樹林、ツンドラという順番で覚えよう。
農業や人々の暮らしも気候と密接に関係している。稲作、牧畜、オリーブ栽培、林業など、それぞれの気候に適応した生活スタイルが発達してきたんだ。
これらの知識を使えば、世界のどこの地域でも気候の特徴や人々の暮らしを予想できるようになる。地理って実は身近で面白い学問なんだよ!
💡 最終チェック: 数値の暗記、雨温図の読み取り手順、気候と植生と農業のセット、この3つができればテストは安心だ!
O nosso companheiro de aprendizagem com IA foi especificamente criado para as necessidades dos estudantes. Com base nos milhões de conteúdos que temos na plataforma, podemos fornecer respostas verdadeiramente significativas e relevantes para os estudantes. Mas não se trata apenas de respostas, o companheiro foca-se mais em guiar os estudantes através dos seus desafios diários de aprendizagem, com planos de estudo personalizados, quizzes ou conteúdos no chat e 100% de personalização baseada nas habilidades e desenvolvimentos do estudante.
Pode descarregar a aplicação na Google Play Store e na Apple App Store.
Sim, tem acesso gratuito ao conteúdo da aplicação e ao nosso companheiro de IA. Para desbloquear determinadas funcionalidades da aplicação, pode adquirir o Knowunity Pro.
1
Ferramentas Inteligentes NOVO
Transforma estes apontamentos em: ✓ 50+ Questões de Prática ✓ Cartões de Estudo Interactivos ✓ Exame Simulado Completo ✓ Esquemas de Ensaio
App Store
Google Play
A App é muito fácil de usar e está nem organizada. Encontrei tudo o que estava à procura até agora e consegui aprender muito com as apresentações! Vou usar a app para um trabalho escolar! E claro que também me ajuda muito como inspiração.
João S
utilizador iOS
Esta app é realmente incrível. Há tantas anotações de estudo e ajuda [...]. A minha disciplina problemática é Francês, por exemplo, e a app tem muitas opções de ajuda. Graças a esta app, melhorei o meu Francês. Eu recomendo a qualquer pessoa.
Sara C.
utilizadora Android
Uau, estou realmente impressionado. Acabei de experimentar o app porque o vi anunciado muitas vezes e fiquei absolutamente surpreso. Este app é A AJUDA que você quer para a escola e, acima de tudo, oferece tantas coisas, como exercícios e folhas de fatos, que têm sido MUITO úteis para mim pessoalmente.
Ana
utilizadora iOS
Eu costumava ter dificuldade para completar os meus trabalhos a tempo até descobrir a Knowunity, que não só facilita o upload do meu próprio conteúdo, mas também oferece ótimos resumos que tornam o meu trabalho mais rápido e eficiente.
Tomás R
utilizador iOS
Sempre foi um desafio encontrar todas as informações importantes para os meus trabalhos – desde que comecei a usar a Knowunity, posso simplesmente fazer upload do meu conteúdo e aproveitar os resumos dos outros, o que me ajuda muito com a organização.
Luísa M
utilizadora Android
Eu frequentemente sentia que não tinha uma visão geral suficiente ao estudar, mas desde que comecei a usar o Knowunity, isso não acontece mais – faço upload do meu conteúdo e encontro sempre resumos úteis na plataforma, o que torna meu aprendizado muito mais fácil.
David F
utilizador iOS
O app é simplesmente incrível! Só preciso digitar o tema na barra de pesquisa e recebo a resposta super rápido. Não preciso assistir 10 vídeos no YouTube para entender algo, então economizo meu tempo. Super recomendo!
Marco O
utilizador Android
Na escola eu era péssimo em matemática, mas graças ao app, estou me saindo melhor agora. Sou muito grato por vocês terem criado o app.
André B
utilizador Android
Costumava ser muito difícil reunir todas as informações para minhas apresentações. Mas desde que comecei a usar o Knowunity, só preciso de carregar os meus apontamentos e encontrar resumos incríveis de outros - isso torna meu estudo muito mais eficiente!
Júlia S
utilizadora Android
Estava constantemente stressado com todo o material de estudo, mas desde que comecei a usar a Knowunity, carrego as minhas coisas e vejo os resumos dos outros - isto ajuda-me a gerir tudo melhor e é muito menos stressante.
Marco B
utilizador iOS
OS QUESTIONÁRIOS E CARTÕES DE ESTUDO SÃO TÃO ÚTEIS E ADORO A IA DA Knowunity. TAMBÉM É LITERALMENTE COMO O CHATGPT MAS MAIS INTELIGENTE!! AJUDOU-ME ATÉ COM OS MEUS PROBLEMAS DE RÍMEL!! ASSIM COMO COM AS MINHAS CADEIRAS A SÉRIO! OBVIO 😍😁😲🤑💗✨🎀😮
Sarah L
utilizadora Android
Eu costumava passar horas no Google à procura de materiais escolares, mas agora só carrego as minhas coisas na Knowunity e vejo os resumos dos outros - sinto-me muito mais confiante quando me preparo para testes.
Paulo T
utilizador iOS
A App é muito fácil de usar e está nem organizada. Encontrei tudo o que estava à procura até agora e consegui aprender muito com as apresentações! Vou usar a app para um trabalho escolar! E claro que também me ajuda muito como inspiração.
João S
utilizador iOS
Esta app é realmente incrível. Há tantas anotações de estudo e ajuda [...]. A minha disciplina problemática é Francês, por exemplo, e a app tem muitas opções de ajuda. Graças a esta app, melhorei o meu Francês. Eu recomendo a qualquer pessoa.
Sara C.
utilizadora Android
Uau, estou realmente impressionado. Acabei de experimentar o app porque o vi anunciado muitas vezes e fiquei absolutamente surpreso. Este app é A AJUDA que você quer para a escola e, acima de tudo, oferece tantas coisas, como exercícios e folhas de fatos, que têm sido MUITO úteis para mim pessoalmente.
Ana
utilizadora iOS
Eu costumava ter dificuldade para completar os meus trabalhos a tempo até descobrir a Knowunity, que não só facilita o upload do meu próprio conteúdo, mas também oferece ótimos resumos que tornam o meu trabalho mais rápido e eficiente.
Tomás R
utilizador iOS
Sempre foi um desafio encontrar todas as informações importantes para os meus trabalhos – desde que comecei a usar a Knowunity, posso simplesmente fazer upload do meu conteúdo e aproveitar os resumos dos outros, o que me ajuda muito com a organização.
Luísa M
utilizadora Android
Eu frequentemente sentia que não tinha uma visão geral suficiente ao estudar, mas desde que comecei a usar o Knowunity, isso não acontece mais – faço upload do meu conteúdo e encontro sempre resumos úteis na plataforma, o que torna meu aprendizado muito mais fácil.
David F
utilizador iOS
O app é simplesmente incrível! Só preciso digitar o tema na barra de pesquisa e recebo a resposta super rápido. Não preciso assistir 10 vídeos no YouTube para entender algo, então economizo meu tempo. Super recomendo!
Marco O
utilizador Android
Na escola eu era péssimo em matemática, mas graças ao app, estou me saindo melhor agora. Sou muito grato por vocês terem criado o app.
André B
utilizador Android
Costumava ser muito difícil reunir todas as informações para minhas apresentações. Mas desde que comecei a usar o Knowunity, só preciso de carregar os meus apontamentos e encontrar resumos incríveis de outros - isso torna meu estudo muito mais eficiente!
Júlia S
utilizadora Android
Estava constantemente stressado com todo o material de estudo, mas desde que comecei a usar a Knowunity, carrego as minhas coisas e vejo os resumos dos outros - isto ajuda-me a gerir tudo melhor e é muito menos stressante.
Marco B
utilizador iOS
OS QUESTIONÁRIOS E CARTÕES DE ESTUDO SÃO TÃO ÚTEIS E ADORO A IA DA Knowunity. TAMBÉM É LITERALMENTE COMO O CHATGPT MAS MAIS INTELIGENTE!! AJUDOU-ME ATÉ COM OS MEUS PROBLEMAS DE RÍMEL!! ASSIM COMO COM AS MINHAS CADEIRAS A SÉRIO! OBVIO 😍😁😲🤑💗✨🎀😮
Sarah L
utilizadora Android
Eu costumava passar horas no Google à procura de materiais escolares, mas agora só carrego as minhas coisas na Knowunity e vejo os resumos dos outros - sinto-me muito mais confiante quando me preparo para testes.
Paulo T
utilizador iOS