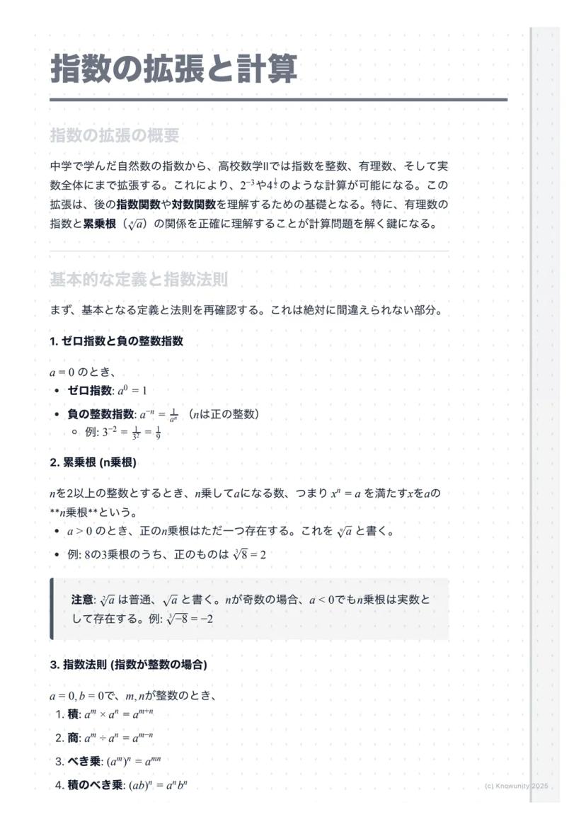
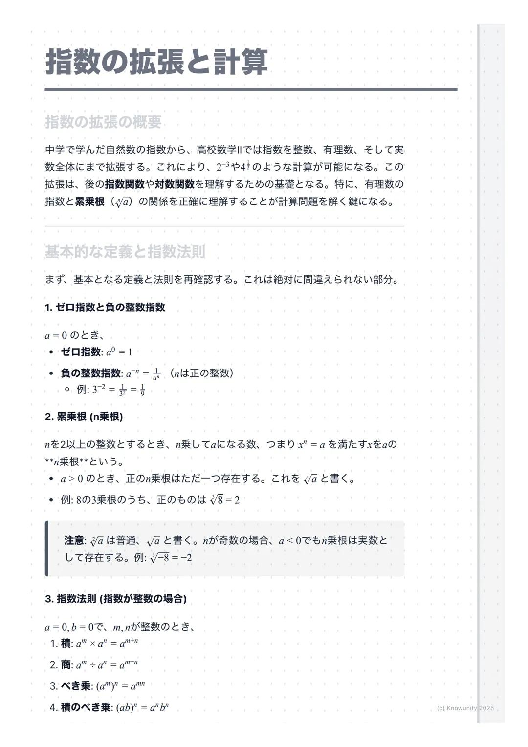
中学の自然数の指数から一気に実数まで指数を拡張するよ。$2^{-3}$や$4^{\frac{1}{2}}$みたいな計算ができるようになって、指数関数や対数関数の土台になる超重要な単元だ。
Cadastre-se para ver o conteúdoÉ grátis!
Acesso a todos os documentos
Melhore suas notas
Junte-se a milhões de estudantes
Knowunity AI
Disciplinas
Triangle Congruence and Similarity Theorems
Triangle Properties and Classification
Linear Equations and Graphs
Geometric Angle Relationships
Trigonometric Functions and Identities
Equation Solving Techniques
Circle Geometry Fundamentals
Division Operations and Methods
Basic Differentiation Rules
Exponent and Logarithm Properties
Mostrar todos os tópicos
Human Organ Systems
Reproductive Cell Cycles
Biological Sciences Subdisciplines
Cellular Energy Metabolism
Autotrophic Energy Processes
Inheritance Patterns and Principles
Biomolecular Structure and Organization
Cell Cycle and Division Mechanics
Cellular Organization and Development
Biological Structural Organization
Mostrar todos os tópicos
Chemical Sciences and Applications
Atomic Structure and Composition
Molecular Electron Structure Representation
Atomic Electron Behavior
Matter Properties and Water
Mole Concept and Calculations
Gas Laws and Behavior
Periodic Table Organization
Chemical Thermodynamics Fundamentals
Chemical Bond Types and Properties
Mostrar todos os tópicos
European Renaissance and Enlightenment
European Cultural Movements 800-1920
American Revolution Era 1763-1797
American Civil War 1861-1865
Global Imperial Systems
Mongol and Chinese Dynasties
U.S. Presidents and World Leaders
Historical Sources and Documentation
World Wars Era and Impact
World Religious Systems
Mostrar todos os tópicos
Classic and Contemporary Novels
Literary Character Analysis
Rhetorical Theory and Practice
Classic Literary Narratives
Reading Analysis and Interpretation
Narrative Structure and Techniques
English Language Components
Influential English-Language Authors
Basic Sentence Structure
Narrative Voice and Perspective
Mostrar todos os tópicos
52
•
Atualizado Mar 21, 2026
•
中学の自然数の指数から一気に実数まで指数を拡張するよ。$2^{-3}$や$4^{\frac{1}{2}}$みたいな計算ができるようになって、指数関数や対数関数の土台になる超重要な単元だ。






君たちの指数の世界がここから一気に広がるよ。中学では自然数だけだった指数が、整数、有理数、そして実数全体まで使えるようになる。
ゼロ指数と負の整数指数が最初のハードル。は覚えるしかないけど、は「マイナスがついたら逆数にする」と覚えよう。例えば$3^{-2} = \frac{1}{3^2} = \frac{1}{9}$。
**累乗根(n乗根)**はを満たすのこと。なら正の乗根がただ一つ存在して、と書く。のときは。
💡 ポイント: 指数法則は中学と同じ。、、、。これは絶対覚えて!

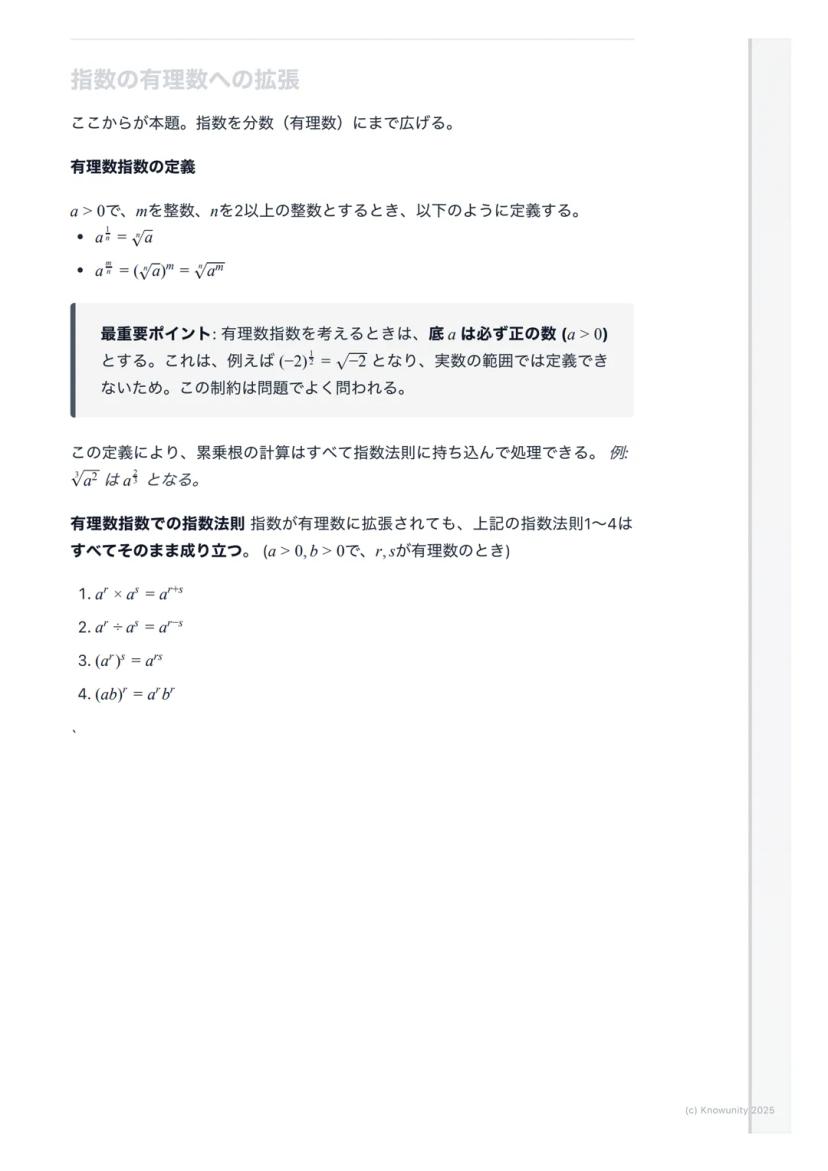
ここからが本格的な高校数学。指数を分数まで拡張するよ。
で、を整数、を2以上の整数とするとき、、と定義する。
超重要:有理数指数を考えるときは、底は必ず正の数にする。なぜならは実数で定義できないから。
この定義のおかげで、累乗根の面倒な計算も指数法則で処理できる。みたいに。
💡 ポイント: 指数法則は有理数指数でもそのまま使える。など、4つの法則すべて健在!

実際に問題を解いて感覚を掴もう。$16^{-\frac{1}{3}}$を計算してみる。
まず底を素因数分解する。$16 = 2^4$。次に指数法則を使う。
$16^{-\frac{1}{3}} = ^{-\frac{1}{3}} = 2^{4 \times } = 2^{-3} = \frac{1}{2^3} = \frac{1}{8}$
手順は①素因数分解 ②指数法則適用 ③負の指数の定義で処理、の3ステップ。
💡 ポイント: 底が大きい数のときは、必ず小さい素数のべき乗で表そう。$81 = 3^432 = 2^5$とか。

を計算する。
戦略:すべての累乗根を分数指数に直してから指数法則でまとめる。
まず変換:、、
式は
指数を通分すると:
答え:(累乗根で表すなら)
💡 ポイント: 複雑な累乗根は必ず分数指数に直す。そうすれば指数法則の足し算・引き算だけで解決!

計算で絶対に注意すべきポイントをチェックしよう。
底の条件を常に意識する。問題文に書いてなくても、があれば暗にが前提。
よくある間違いを表でまとめた:
| 間違いやすい例 | 正しい計算 |
|---|---|
| $\sqrt{a^2 + b^2} = a + b$ | 間違い!$\sqrt{9+16} = 5$だけど$3+4 = 7$ |
| $(2^3)^2 = 2^5$ | 正しくは$2^{3 \times 2} = 2^6 = 64$ |
| $a^{-2} = -a^2$ | 正しくは$a^{-2} = \frac{1}{a^2}$ |
計算の基本方針:①底を素因数分解 ②累乗根を分数指数に変換 ③指数法則で計算 ④必要なら累乗根の形に戻す
💡 試験のコツ: 指数計算は対数関数の基礎にもなる。ここで計算ミスをなくせば、数学II全体の得点力がアップするよ!
O nosso companheiro de aprendizagem com IA foi especificamente criado para as necessidades dos estudantes. Com base nos milhões de conteúdos que temos na plataforma, podemos fornecer respostas verdadeiramente significativas e relevantes para os estudantes. Mas não se trata apenas de respostas, o companheiro foca-se mais em guiar os estudantes através dos seus desafios diários de aprendizagem, com planos de estudo personalizados, quizzes ou conteúdos no chat e 100% de personalização baseada nas habilidades e desenvolvimentos do estudante.
Pode descarregar a aplicação na Google Play Store e na Apple App Store.
Sim, tem acesso gratuito ao conteúdo da aplicação e ao nosso companheiro de IA. Para desbloquear determinadas funcionalidades da aplicação, pode adquirir o Knowunity Pro.
App Store
Google Play
A App é muito fácil de usar e está nem organizada. Encontrei tudo o que estava à procura até agora e consegui aprender muito com as apresentações! Vou usar a app para um trabalho escolar! E claro que também me ajuda muito como inspiração.
João S
utilizador iOS
Esta app é realmente incrível. Há tantas anotações de estudo e ajuda [...]. A minha disciplina problemática é Francês, por exemplo, e a app tem muitas opções de ajuda. Graças a esta app, melhorei o meu Francês. Eu recomendo a qualquer pessoa.
Sara C.
utilizadora Android
Uau, estou realmente impressionado. Acabei de experimentar o app porque o vi anunciado muitas vezes e fiquei absolutamente surpreso. Este app é A AJUDA que você quer para a escola e, acima de tudo, oferece tantas coisas, como exercícios e folhas de fatos, que têm sido MUITO úteis para mim pessoalmente.
Ana
utilizadora iOS
Eu costumava ter dificuldade para completar os meus trabalhos a tempo até descobrir a Knowunity, que não só facilita o upload do meu próprio conteúdo, mas também oferece ótimos resumos que tornam o meu trabalho mais rápido e eficiente.
Tomás R
utilizador iOS
Sempre foi um desafio encontrar todas as informações importantes para os meus trabalhos – desde que comecei a usar a Knowunity, posso simplesmente fazer upload do meu conteúdo e aproveitar os resumos dos outros, o que me ajuda muito com a organização.
Luísa M
utilizadora Android
Eu frequentemente sentia que não tinha uma visão geral suficiente ao estudar, mas desde que comecei a usar o Knowunity, isso não acontece mais – faço upload do meu conteúdo e encontro sempre resumos úteis na plataforma, o que torna meu aprendizado muito mais fácil.
David F
utilizador iOS
O app é simplesmente incrível! Só preciso digitar o tema na barra de pesquisa e recebo a resposta super rápido. Não preciso assistir 10 vídeos no YouTube para entender algo, então economizo meu tempo. Super recomendo!
Marco O
utilizador Android
Na escola eu era péssimo em matemática, mas graças ao app, estou me saindo melhor agora. Sou muito grato por vocês terem criado o app.
André B
utilizador Android
Costumava ser muito difícil reunir todas as informações para minhas apresentações. Mas desde que comecei a usar o Knowunity, só preciso de carregar os meus apontamentos e encontrar resumos incríveis de outros - isso torna meu estudo muito mais eficiente!
Júlia S
utilizadora Android
Estava constantemente stressado com todo o material de estudo, mas desde que comecei a usar a Knowunity, carrego as minhas coisas e vejo os resumos dos outros - isto ajuda-me a gerir tudo melhor e é muito menos stressante.
Marco B
utilizador iOS
OS QUESTIONÁRIOS E CARTÕES DE ESTUDO SÃO TÃO ÚTEIS E ADORO A IA DA Knowunity. TAMBÉM É LITERALMENTE COMO O CHATGPT MAS MAIS INTELIGENTE!! AJUDOU-ME ATÉ COM OS MEUS PROBLEMAS DE RÍMEL!! ASSIM COMO COM AS MINHAS CADEIRAS A SÉRIO! OBVIO 😍😁😲🤑💗✨🎀😮
Sarah L
utilizadora Android
Eu costumava passar horas no Google à procura de materiais escolares, mas agora só carrego as minhas coisas na Knowunity e vejo os resumos dos outros - sinto-me muito mais confiante quando me preparo para testes.
Paulo T
utilizador iOS
A App é muito fácil de usar e está nem organizada. Encontrei tudo o que estava à procura até agora e consegui aprender muito com as apresentações! Vou usar a app para um trabalho escolar! E claro que também me ajuda muito como inspiração.
João S
utilizador iOS
Esta app é realmente incrível. Há tantas anotações de estudo e ajuda [...]. A minha disciplina problemática é Francês, por exemplo, e a app tem muitas opções de ajuda. Graças a esta app, melhorei o meu Francês. Eu recomendo a qualquer pessoa.
Sara C.
utilizadora Android
Uau, estou realmente impressionado. Acabei de experimentar o app porque o vi anunciado muitas vezes e fiquei absolutamente surpreso. Este app é A AJUDA que você quer para a escola e, acima de tudo, oferece tantas coisas, como exercícios e folhas de fatos, que têm sido MUITO úteis para mim pessoalmente.
Ana
utilizadora iOS
Eu costumava ter dificuldade para completar os meus trabalhos a tempo até descobrir a Knowunity, que não só facilita o upload do meu próprio conteúdo, mas também oferece ótimos resumos que tornam o meu trabalho mais rápido e eficiente.
Tomás R
utilizador iOS
Sempre foi um desafio encontrar todas as informações importantes para os meus trabalhos – desde que comecei a usar a Knowunity, posso simplesmente fazer upload do meu conteúdo e aproveitar os resumos dos outros, o que me ajuda muito com a organização.
Luísa M
utilizadora Android
Eu frequentemente sentia que não tinha uma visão geral suficiente ao estudar, mas desde que comecei a usar o Knowunity, isso não acontece mais – faço upload do meu conteúdo e encontro sempre resumos úteis na plataforma, o que torna meu aprendizado muito mais fácil.
David F
utilizador iOS
O app é simplesmente incrível! Só preciso digitar o tema na barra de pesquisa e recebo a resposta super rápido. Não preciso assistir 10 vídeos no YouTube para entender algo, então economizo meu tempo. Super recomendo!
Marco O
utilizador Android
Na escola eu era péssimo em matemática, mas graças ao app, estou me saindo melhor agora. Sou muito grato por vocês terem criado o app.
André B
utilizador Android
Costumava ser muito difícil reunir todas as informações para minhas apresentações. Mas desde que comecei a usar o Knowunity, só preciso de carregar os meus apontamentos e encontrar resumos incríveis de outros - isso torna meu estudo muito mais eficiente!
Júlia S
utilizadora Android
Estava constantemente stressado com todo o material de estudo, mas desde que comecei a usar a Knowunity, carrego as minhas coisas e vejo os resumos dos outros - isto ajuda-me a gerir tudo melhor e é muito menos stressante.
Marco B
utilizador iOS
OS QUESTIONÁRIOS E CARTÕES DE ESTUDO SÃO TÃO ÚTEIS E ADORO A IA DA Knowunity. TAMBÉM É LITERALMENTE COMO O CHATGPT MAS MAIS INTELIGENTE!! AJUDOU-ME ATÉ COM OS MEUS PROBLEMAS DE RÍMEL!! ASSIM COMO COM AS MINHAS CADEIRAS A SÉRIO! OBVIO 😍😁😲🤑💗✨🎀😮
Sarah L
utilizadora Android
Eu costumava passar horas no Google à procura de materiais escolares, mas agora só carrego as minhas coisas na Knowunity e vejo os resumos dos outros - sinto-me muito mais confiante quando me preparo para testes.
Paulo T
utilizador iOS
中学の自然数の指数から一気に実数まで指数を拡張するよ。$2^{-3}$や$4^{\frac{1}{2}}$みたいな計算ができるようになって、指数関数や対数関数の土台になる超重要な単元だ。

Acesso a todos os documentos
Melhore suas notas
Junte-se a milhões de estudantes
君たちの指数の世界がここから一気に広がるよ。中学では自然数だけだった指数が、整数、有理数、そして実数全体まで使えるようになる。
ゼロ指数と負の整数指数が最初のハードル。は覚えるしかないけど、は「マイナスがついたら逆数にする」と覚えよう。例えば$3^{-2} = \frac{1}{3^2} = \frac{1}{9}$。
**累乗根(n乗根)**はを満たすのこと。なら正の乗根がただ一つ存在して、と書く。のときは。
💡 ポイント: 指数法則は中学と同じ。、、、。これは絶対覚えて!

Acesso a todos os documentos
Melhore suas notas
Junte-se a milhões de estudantes
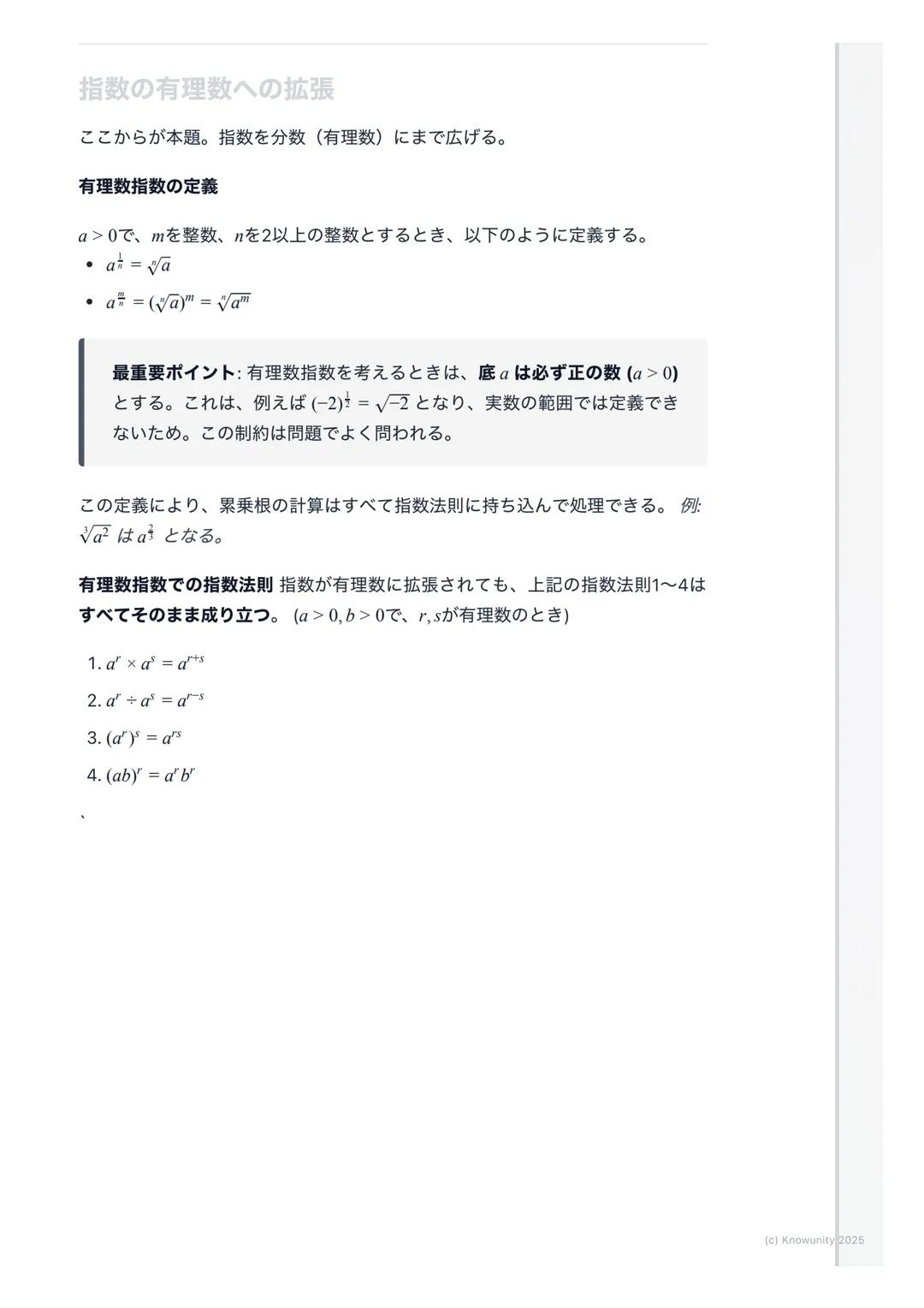
ここからが本格的な高校数学。指数を分数まで拡張するよ。
で、を整数、を2以上の整数とするとき、、と定義する。
超重要:有理数指数を考えるときは、底は必ず正の数にする。なぜならは実数で定義できないから。
この定義のおかげで、累乗根の面倒な計算も指数法則で処理できる。みたいに。
💡 ポイント: 指数法則は有理数指数でもそのまま使える。など、4つの法則すべて健在!

Acesso a todos os documentos
Melhore suas notas
Junte-se a milhões de estudantes
実際に問題を解いて感覚を掴もう。$16^{-\frac{1}{3}}$を計算してみる。
まず底を素因数分解する。$16 = 2^4$。次に指数法則を使う。
$16^{-\frac{1}{3}} = ^{-\frac{1}{3}} = 2^{4 \times } = 2^{-3} = \frac{1}{2^3} = \frac{1}{8}$
手順は①素因数分解 ②指数法則適用 ③負の指数の定義で処理、の3ステップ。
💡 ポイント: 底が大きい数のときは、必ず小さい素数のべき乗で表そう。$81 = 3^432 = 2^5$とか。

Acesso a todos os documentos
Melhore suas notas
Junte-se a milhões de estudantes
を計算する。
戦略:すべての累乗根を分数指数に直してから指数法則でまとめる。
まず変換:、、
式は
指数を通分すると:
答え:(累乗根で表すなら)
💡 ポイント: 複雑な累乗根は必ず分数指数に直す。そうすれば指数法則の足し算・引き算だけで解決!

Acesso a todos os documentos
Melhore suas notas
Junte-se a milhões de estudantes
計算で絶対に注意すべきポイントをチェックしよう。
底の条件を常に意識する。問題文に書いてなくても、があれば暗にが前提。
よくある間違いを表でまとめた:
| 間違いやすい例 | 正しい計算 |
|---|---|
| $\sqrt{a^2 + b^2} = a + b$ | 間違い!$\sqrt{9+16} = 5$だけど$3+4 = 7$ |
| $(2^3)^2 = 2^5$ | 正しくは$2^{3 \times 2} = 2^6 = 64$ |
| $a^{-2} = -a^2$ | 正しくは$a^{-2} = \frac{1}{a^2}$ |
計算の基本方針:①底を素因数分解 ②累乗根を分数指数に変換 ③指数法則で計算 ④必要なら累乗根の形に戻す
💡 試験のコツ: 指数計算は対数関数の基礎にもなる。ここで計算ミスをなくせば、数学II全体の得点力がアップするよ!
O nosso companheiro de aprendizagem com IA foi especificamente criado para as necessidades dos estudantes. Com base nos milhões de conteúdos que temos na plataforma, podemos fornecer respostas verdadeiramente significativas e relevantes para os estudantes. Mas não se trata apenas de respostas, o companheiro foca-se mais em guiar os estudantes através dos seus desafios diários de aprendizagem, com planos de estudo personalizados, quizzes ou conteúdos no chat e 100% de personalização baseada nas habilidades e desenvolvimentos do estudante.
Pode descarregar a aplicação na Google Play Store e na Apple App Store.
Sim, tem acesso gratuito ao conteúdo da aplicação e ao nosso companheiro de IA. Para desbloquear determinadas funcionalidades da aplicação, pode adquirir o Knowunity Pro.
1
Ferramentas Inteligentes NOVO
Transforma estes apontamentos em: ✓ 50+ Questões de Prática ✓ Cartões de Estudo Interactivos ✓ Exame Simulado Completo ✓ Esquemas de Ensaio
App Store
Google Play
A App é muito fácil de usar e está nem organizada. Encontrei tudo o que estava à procura até agora e consegui aprender muito com as apresentações! Vou usar a app para um trabalho escolar! E claro que também me ajuda muito como inspiração.
João S
utilizador iOS
Esta app é realmente incrível. Há tantas anotações de estudo e ajuda [...]. A minha disciplina problemática é Francês, por exemplo, e a app tem muitas opções de ajuda. Graças a esta app, melhorei o meu Francês. Eu recomendo a qualquer pessoa.
Sara C.
utilizadora Android
Uau, estou realmente impressionado. Acabei de experimentar o app porque o vi anunciado muitas vezes e fiquei absolutamente surpreso. Este app é A AJUDA que você quer para a escola e, acima de tudo, oferece tantas coisas, como exercícios e folhas de fatos, que têm sido MUITO úteis para mim pessoalmente.
Ana
utilizadora iOS
Eu costumava ter dificuldade para completar os meus trabalhos a tempo até descobrir a Knowunity, que não só facilita o upload do meu próprio conteúdo, mas também oferece ótimos resumos que tornam o meu trabalho mais rápido e eficiente.
Tomás R
utilizador iOS
Sempre foi um desafio encontrar todas as informações importantes para os meus trabalhos – desde que comecei a usar a Knowunity, posso simplesmente fazer upload do meu conteúdo e aproveitar os resumos dos outros, o que me ajuda muito com a organização.
Luísa M
utilizadora Android
Eu frequentemente sentia que não tinha uma visão geral suficiente ao estudar, mas desde que comecei a usar o Knowunity, isso não acontece mais – faço upload do meu conteúdo e encontro sempre resumos úteis na plataforma, o que torna meu aprendizado muito mais fácil.
David F
utilizador iOS
O app é simplesmente incrível! Só preciso digitar o tema na barra de pesquisa e recebo a resposta super rápido. Não preciso assistir 10 vídeos no YouTube para entender algo, então economizo meu tempo. Super recomendo!
Marco O
utilizador Android
Na escola eu era péssimo em matemática, mas graças ao app, estou me saindo melhor agora. Sou muito grato por vocês terem criado o app.
André B
utilizador Android
Costumava ser muito difícil reunir todas as informações para minhas apresentações. Mas desde que comecei a usar o Knowunity, só preciso de carregar os meus apontamentos e encontrar resumos incríveis de outros - isso torna meu estudo muito mais eficiente!
Júlia S
utilizadora Android
Estava constantemente stressado com todo o material de estudo, mas desde que comecei a usar a Knowunity, carrego as minhas coisas e vejo os resumos dos outros - isto ajuda-me a gerir tudo melhor e é muito menos stressante.
Marco B
utilizador iOS
OS QUESTIONÁRIOS E CARTÕES DE ESTUDO SÃO TÃO ÚTEIS E ADORO A IA DA Knowunity. TAMBÉM É LITERALMENTE COMO O CHATGPT MAS MAIS INTELIGENTE!! AJUDOU-ME ATÉ COM OS MEUS PROBLEMAS DE RÍMEL!! ASSIM COMO COM AS MINHAS CADEIRAS A SÉRIO! OBVIO 😍😁😲🤑💗✨🎀😮
Sarah L
utilizadora Android
Eu costumava passar horas no Google à procura de materiais escolares, mas agora só carrego as minhas coisas na Knowunity e vejo os resumos dos outros - sinto-me muito mais confiante quando me preparo para testes.
Paulo T
utilizador iOS
A App é muito fácil de usar e está nem organizada. Encontrei tudo o que estava à procura até agora e consegui aprender muito com as apresentações! Vou usar a app para um trabalho escolar! E claro que também me ajuda muito como inspiração.
João S
utilizador iOS
Esta app é realmente incrível. Há tantas anotações de estudo e ajuda [...]. A minha disciplina problemática é Francês, por exemplo, e a app tem muitas opções de ajuda. Graças a esta app, melhorei o meu Francês. Eu recomendo a qualquer pessoa.
Sara C.
utilizadora Android
Uau, estou realmente impressionado. Acabei de experimentar o app porque o vi anunciado muitas vezes e fiquei absolutamente surpreso. Este app é A AJUDA que você quer para a escola e, acima de tudo, oferece tantas coisas, como exercícios e folhas de fatos, que têm sido MUITO úteis para mim pessoalmente.
Ana
utilizadora iOS
Eu costumava ter dificuldade para completar os meus trabalhos a tempo até descobrir a Knowunity, que não só facilita o upload do meu próprio conteúdo, mas também oferece ótimos resumos que tornam o meu trabalho mais rápido e eficiente.
Tomás R
utilizador iOS
Sempre foi um desafio encontrar todas as informações importantes para os meus trabalhos – desde que comecei a usar a Knowunity, posso simplesmente fazer upload do meu conteúdo e aproveitar os resumos dos outros, o que me ajuda muito com a organização.
Luísa M
utilizadora Android
Eu frequentemente sentia que não tinha uma visão geral suficiente ao estudar, mas desde que comecei a usar o Knowunity, isso não acontece mais – faço upload do meu conteúdo e encontro sempre resumos úteis na plataforma, o que torna meu aprendizado muito mais fácil.
David F
utilizador iOS
O app é simplesmente incrível! Só preciso digitar o tema na barra de pesquisa e recebo a resposta super rápido. Não preciso assistir 10 vídeos no YouTube para entender algo, então economizo meu tempo. Super recomendo!
Marco O
utilizador Android
Na escola eu era péssimo em matemática, mas graças ao app, estou me saindo melhor agora. Sou muito grato por vocês terem criado o app.
André B
utilizador Android
Costumava ser muito difícil reunir todas as informações para minhas apresentações. Mas desde que comecei a usar o Knowunity, só preciso de carregar os meus apontamentos e encontrar resumos incríveis de outros - isso torna meu estudo muito mais eficiente!
Júlia S
utilizadora Android
Estava constantemente stressado com todo o material de estudo, mas desde que comecei a usar a Knowunity, carrego as minhas coisas e vejo os resumos dos outros - isto ajuda-me a gerir tudo melhor e é muito menos stressante.
Marco B
utilizador iOS
OS QUESTIONÁRIOS E CARTÕES DE ESTUDO SÃO TÃO ÚTEIS E ADORO A IA DA Knowunity. TAMBÉM É LITERALMENTE COMO O CHATGPT MAS MAIS INTELIGENTE!! AJUDOU-ME ATÉ COM OS MEUS PROBLEMAS DE RÍMEL!! ASSIM COMO COM AS MINHAS CADEIRAS A SÉRIO! OBVIO 😍😁😲🤑💗✨🎀😮
Sarah L
utilizadora Android
Eu costumava passar horas no Google à procura de materiais escolares, mas agora só carrego as minhas coisas na Knowunity e vejo os resumos dos outros - sinto-me muito mais confiante quando me preparo para testes.
Paulo T
utilizador iOS